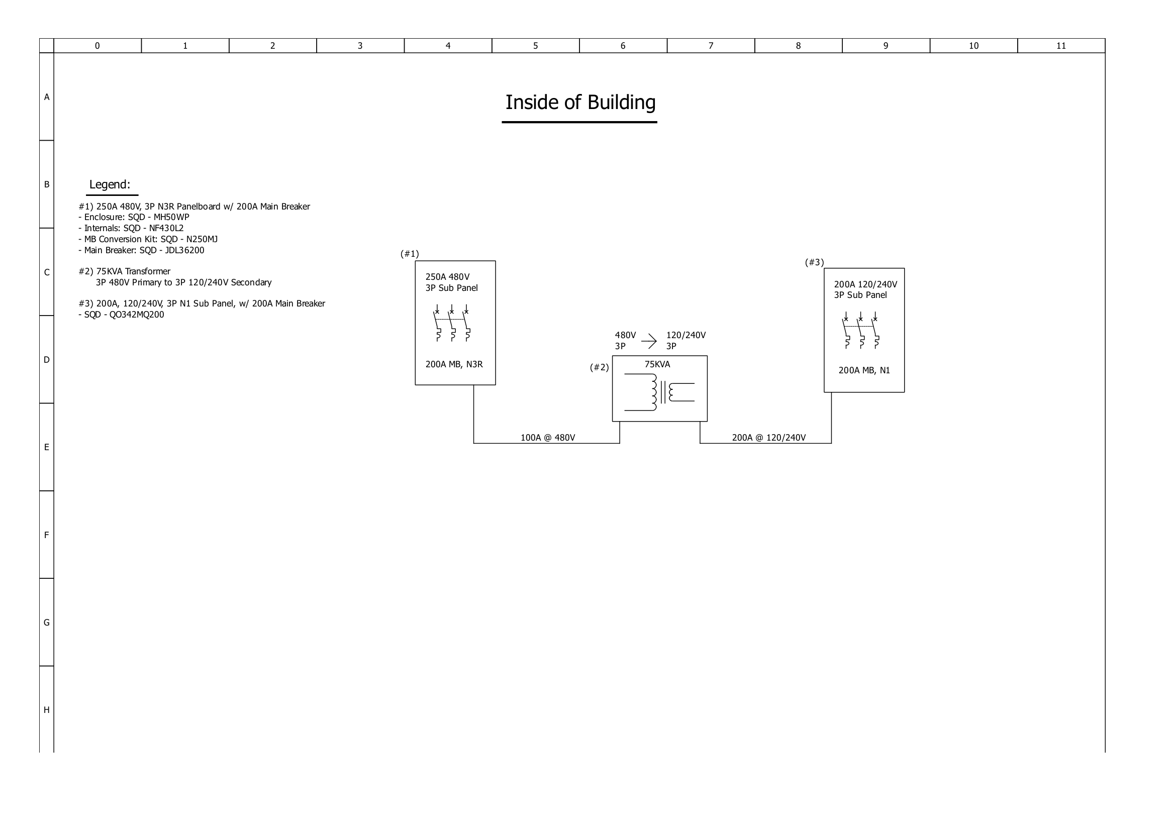
These drawings were made by working with the client to help visualize the proposed plan for a commercial project

Previous
Previous

400A Line Drawing from Sketch